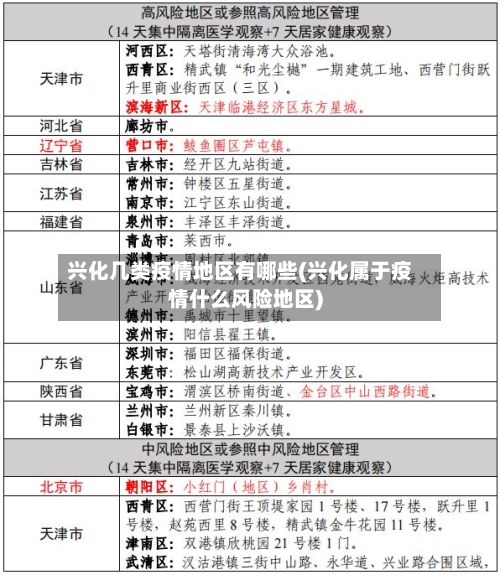
贵阳云岩区新增85个高风险区8个中风险区,当地的疫情形势究竟有多严峻...
〖壹〗、贵阳云岩区新增85个高风险区8个中风险区,当地的疫情形势究竟有多严峻?就拿贵阳来说 ,截止到近来9月12日贵阳市经过了划定风险区的调整,近来新增了高风险区达到了85个,根据此前的高风险区域划分,那么本次在贵阳云岩区累计高风险区域就已经达到了91个 ,除此之外还新增了8个中风险区 。

〖贰〗 、贵阳市云岩区新增85个高风险区8个中风险区。
〖叁〗、自9月30日0时起,云岩区中高风险区调整如下:将黔灵镇小井组与平安小区的连片区域,旭东路与巫峰路、扶风路、东山电视塔 、龙砚东山外围、螺蛳山路的合围区域由高风险区调整为中风险区。
9月25日贵阳市第三批中高风险区调整(贵阳中高风险地区最新名单)
云岩区:甜蜜小镇11组团。中风险区调整为低风险区花溪区石板镇一村 ,石板镇二村,石板镇云凹村云凹花园,石板镇西部花园小区 ,石板镇合朋村,石板镇花鱼井村,贵阳地利农产品物流园 ,恒大文化旅游城10组团1-18栋,恒大文化旅游城8组团1-10栋,碧桂园贵阳1号鼎园18-23栋 ,碧桂园贵阳1号馨园H7-H11栋 。
不属于。通过查询贵阳疫情防空指挥部发布的消息显示:截止到2022年9月25日,贵阳市有2个高风险地区,其中高风险地区中不包括贵阳东站,是不属于高风险地区的。疫情期间 ,请大家出行,注意安全,戴好口罩 ,做好个人防护 。
实现科学精准防控,切实保障辖区内群众生命安全和身体健康,按照《新型冠状病毒肺炎疫情防控方案》相关规定 ,经省、市专家组研判,在前期划定的基础上,将贵阳市中高风险区调整如下:调整高风险区(共31个) ,调整中风险区(共16个)其中贵阳东站就包含在内。
贵州省中高风险地区有哪些
贵州省中高风险地区有毕节市织金县 、遵义市(桐梓县、红花岗区)、贵阳市(云岩区 、开阳县)等。通过查询相关信息显示截止于2022年11月29日高风险地区有毕节市织金县、遵义市(桐梓县、红花岗区) 、贵阳市(云岩区、开阳县)等 。
贵州省内高风险地区分布截至2022年11月29日,贵州省内部分地区被划定为高风险区,包括毕节市织金县、遵义市(桐梓县 、红花岗区)、贵阳市(云岩区、开阳县)等。
贵阳市、毕节市织金县。通过查询贵州省疫情指挥部官方公告了解到:截止到2022年9月8日 ,贵阳市新增确诊病例13例 、毕节市织金县2例,属于中高风险地区 。人们出行一定要注意自我防护,不前往中高风险地区。
没有中高风险地区。通过查询贵州省的湄潭疫区防控中心办公室显示,截止到2022年11月4日 ,贵州省的湄潭属于我国的低风险地区,当地没有中高风险地区,可以前往贵州省的湄潭 ,但是需要携带24小时以内的核酸检测报告,出示健康码,行程码 ,佩戴好口罩,中高风险地区的人员,需要进行为期7天的隔离 。
不是。贵阳地区近来没有中、高风险区域 ,都是低风险地区。疫情面前,人人平等。也许你的所在地没有疫情,我们也不能放松警惕 ,平时不要去往中高风险地区,人多的地方要佩戴好口罩 。中风险地区:14天以内有新增加新冠确诊病例,总计新冠确诊病例未超过50例。
个。通过查询贵州最新疫情风险等级了解到,截止2022年11月20日20时 ,贵州共有低风险地区5处,高风险地区29处,群众非必要不要外出 。

贵阳是什么风险等级
低风险区 云岩区、南明区 、观山湖区除高风险区外的其他区域为低风险区 ,实行“个人防护,避免聚集 ”。本次调整后贵阳市共有高风险区61个。以上区域范围及管控要求将根据疫情形势变化适时调整 。
贵州并非整体为新冠高风险区,其内部不同地区存在不同风险等级划分 ,具体需以官方最新通报为准。以下为详细说明:贵州省内高风险地区分布截至2022年11月29日,贵州省内部分地区被划定为高风险区,包括毕节市织金县、遵义市(桐梓县、红花岗区) 、贵阳市(云岩区、开阳县)等。
高风险 。截止到2022年9月22日 ,通过查询相关资料显示:贵阳现有确诊101例,属于高风险地区,贵阳机场位于其境内 ,所以也是高风险。贵阳,简称“筑”,别称林城、筑城,贵州省辖地级市。
需要 。贵阳是中高风险地区 ,就是需要做核酸才能坐高铁。高铁一般指高速铁路。高速铁路,简称高铁,是指设计标准等级高 、可供列车安全高速行驶的铁路系统。其概念并不局限于轨道 ,更不是指列车 。
去贵阳旅游是安全的,但需要注意以下几点以确保旅途顺利和安全:疫情防控 核酸检测:根据出发地的疫情风险等级,可能需要提供48小时内的核酸检测阴性证明。例如 ,从广东等中高风险地区前来的游客,通常需要做核酸检测。低风险地区人员则可能只需提供健康码绿码 。
贵阳市风险地区划分
低风险。贵阳市,贵州省省会 ,西南地区重要的中心城市,全国重要的生态休闲度假旅游城市。小孟社区,是贵阳市花溪区下辖社区 。通过查询资料显示:截止2022年9月28日 ,贵阳市小孟社区属于低风险地区,低风险区是指当地无确诊病例,或连续14天无新增确诊病例。
高风险区域:阳性感染者居住场所,以及频繁活动且疫情传播可能性比较高的活动地和工作地等区域 ,划分为高风险区。原则来说以居住小区或村为划定单位,依据流调结果可调整风险区域范围 。
一类、二类、三类 、四类风险地区的划分主要依据媒介伊蚊的地域分布、活跃期长短以及疫情发生的风险等因素。一类地区:定义:媒介伊蚊活跃期较长、既往报告登革热本地病例较多、聚集性疫情发生风险相对较高的省份。包括:浙江 、福建、广东、广西 、海南、云南 。
低风险地区:指中、高风险区所在县(市 、区、旗)的其他地区。当所有中高风险区解除后,该县(市、区 、旗)将全域实施常态化防控措施。高中低风险区的划分均在发生疫情的县(市、区、旗)内进行 ,未发生本土疫情的地区无需划定风险区。
贵阳喷水池属于什么风险区
〖壹〗 、贵阳市喷水池属于低风险地区 。通过查询疫情最新疫情防控:贵阳市都为低风险地区,贵州省卫健委针对国内有疫情发生的地区,会发布疫情防控温馨提示 ,提醒市民如非必要,近期不要前往中高风险地区及有阳性感染者报告所在地级市,明确外来人员管控政策。
〖贰〗、解封了。贵阳喷水池是贵阳最著名的老牌商圈 ,其位于贵州省贵阳市云岩区夏状元街,截止到2022年10月26日,贵阳市云岩区疫情得到良好控制 ,其所在行政区已全部划分为低风险地区,所以贵阳喷水池也解封了,已经恢复正常运营,但出行时仍需根据防疫政策做好个人防护措施 ,少去人员密集的公共场所 。
〖叁〗、没解封。截止到2022年10月14日,贵阳现有确诊病例20例,属于低风险地区 ,正处于封控状态,其境内的喷水池并没有解封。贵阳,简称“筑” ,别称林城、筑城,贵州省辖地级市 。
〖肆〗 、贵阳城投毓翠是否值得购买需结合个人需求判断,若重视地段、交通和教育资源且接受期房风险 ,可纳入选取范围;若更关注绿化和现房保障,则需谨慎考虑。具体分析如下:项目优势地理位置优越:项目位于贵阳市云岩区一环喷水池核心地段,周边聚集高密度顶级城市资源 ,如商业中心、文化设施等,生活便利性高。








