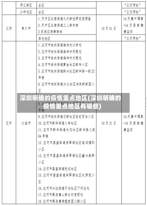
广东对重点地区来粤人员健康管理措施(10月20日)
广东省对重点地区来(返)粤人员健康管理措施主要包括隔离和核酸检测等方面,具体需根据疫情风险等级和当地政策执行 ,可通过官方渠道查询最新规定。主要措施分类隔离要求:针对不同风险等级地区来粤人员,可能采取集中隔离、居家隔离或居家健康监测等措施 。

中 、高风险地区需要隔离14天。_广东对重点地区来粤人员健康管理措施对湖南长沙市来佛返佛人员开展“四个一”健康管理和14天自我健康监测。四个一:即发放一份健康告知书,开展一次健康问询 ,查验一次健康码,抵达佛山当日一次核酸检测 。以上管控措施起始日期:10月17日起。

核酸检测:即使所在地区未划定风险等级,但存在本土疫情的 ,来(返)粤人员可能需持48小时内核酸阴性证明,并在抵达后24小时内主动进行一次核酸检测。健康申报:需通过“粤康码 ”或“穗康码”等平台提前申报行程,并配合社区落实健康管理措施 。
实施时间:9月25日至10月20日期间 对有中高风险地区旅居史的来(返)穗人员实施“集中隔离14天”(时间从离开所在地级市开始计算) ,在14天开展核酸检测,第14天双采双检。
重点管控地区怎么查
可以通过“i深圳 ”APP查询重点管控地区,具体方法如下:准备工具:使用华为P50手机(系统版本为HarmonyOS0.0 ) ,并确保已安装“i深圳”APP(版本0 )。进入防疫重点区域页面:打开手机上的“i深圳”APP,在首页中选取【防疫重点区域】,点击进入该页面 。查询重点管控地区:在“防疫重点区域 ”页面上,选取【管控、防范区域查询】 ,点击进入后即可查到重点管控地区。
可以通过“i深圳”APP查询重点管控地区,具体方法如下:准备工具:使用iPhone12手机,系统版本为iOS14 ,并下载安装“i深圳”APP,版本为0。进入疫情防控专区:打开“i深圳 ”APP,在主页点击“疫情防控”选项 ,进入相关功能界面 。
快速查询渠道 微信查询:搜索“北京本地宝”公众号,关注后回复【限制进京】,可获取以下信息:北京市中高风险管控地区一览表;全国各地中高风险名单;最新进京政策解读。

广东省两热疫情高风险区有哪些地方
广东省“两热 ”(基孔肯雅热和登革热)疫情高风险区涉及以下地区:深圳市福田区福保街道菩提路216号点彩人家28栋该区域被明确列为高风险区 ,需重点关注蚊媒传播风险。基孔肯雅热和登革热均通过伊蚊叮咬传播,居民应加强防蚊措施,如清理积水容器、使用蚊帐或驱蚊剂 ,避免蚊虫滋生。
基孔肯雅热疫情高风险区 杨箕村及其相邻的登峰街和梅花村街,在基孔肯雅热疫情期间被列为高风险区 。这表明这些地方的蚊子问题较为严重,可能存在大量的蚊子滋生地,居民应加强防范。特定滋生地 广州白云区米龙村的一个制衣厂楼顶变成了“蚊子繁殖基地”。
高风险区具体信息区域范围:莲塘街道兰亭世界二座(5楼至50楼) 。管理措施:实行封控措施 ,期间“足不出户 、上门服务”。区域内连续7天无新增感染者,且第7天风险区域内所有人员完成一轮核酸筛查均为阴性,降为中风险区;连续3天无新增感染者降为低风险区。
广东5个中高风险地区分布广州、茂名和东莞 。分别是广州市白云区三元里大道1008号鸿盈汇大厦、东莞市高埗镇北王路高埗段百茂物流园 、茂名市电白区水东街道西湖西路、茂名市电白区坡心镇新河村委会羊甘昌村二组51号、茂名市高新区七迳镇山岚村委会上山岚村2号。
广东佛山作为中国南方地区 ,气候温暖潮湿,是伊蚊活跃的区域,历史上也曾出现过基孔肯亚热病例。关于佛山居民因基孔肯亚热疫情被限制出省的情况 ,需从以下几个角度分析: 传染病防控的一般原则疫情等级与措施:中国对传染病的防控采取分级管理 。
025年10月26日可前往汕头旅游,但需提前核实基孔肯雅热疫情动态并落实防护措施,近来无证据表明当地疫情严重 ,但需以官方信息为准。
重点疫区有哪些?
实例:湖北全省因疫情初期病例集中爆发,整体被列为重点疫区。全国范围内另有27个市因确诊病例超100例被纳入,如浙江省温州市 、台州市、杭州市、宁波市 ,河南省信阳市 、驻马店市,安徽省合肥市、阜阳市,江西省南昌市等 。
答案:重点疫区主要包括湖北、广东、黑龙江等省份。详细解释: 重点疫区的定义与划分:重点疫区指的是新型冠状病毒疫情较为严重的地区,通常以某一省份为主要疫源地。具体的划分是基于疫情的感染人数 、传播范围、医疗资源等多方面的因素综合考量得出的。
湖北全省各市;浙江省温州市、台州市 、杭州市、宁波市;河南省信阳市、驻马店市;安徽省合肥市 、阜阳市;江西省南昌市 。动物疫病流行国家/地区是指病毒或病菌所能传播的国家或地区。疫病流行区的范围大小受传播方式和环境条件的限制。动物疫病是指动物传染病、寄生虫病 。
岳阳县:作为湖南省血吸虫病重点疫区之一 ,岳阳县的血吸虫病防治工作一直备受关注。该县通过加强宣传教育、开展查螺灭螺 、实施化疗和粪管等措施,有效控制了血吸虫病的流行。为了预防和控制血吸虫病的传播,湖南地区采取了一系列有效的防治措施 。








