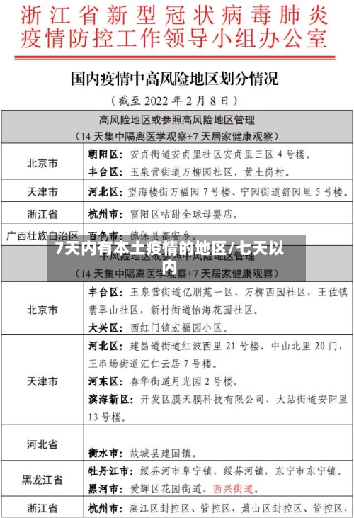
7天内有本土疫情的地区/七天以内

现在出入巫山最新规定

〖壹〗 、重庆巫山到江北区可以正常进出 。返巫山时需提供48小时内核酸检测阴性证明,查验健康码、行程码、扫“入渝码 ” 、在交通口岸就地或者就近开展1次核酸检测、填报“社区报告二维码” ,向单位或村(社区)报备,并按要求做好相应健康管理措施。

7天内有本土疫情的地区/七天以内-第1张图片

〖贰〗、不需要。截止到2022年11月11日,通过查询荆州和巫山疫情文件显示:荆州和巫山是低风险地区 ,荆州和巫山已经对外开放,两地之间来往不需要隔离,为保证该地区的群众安全 ,出入需要24小时核酸检测证明 ,同时生活中一定要注意做好个人防护措施,少去人员密集的地方 。

7天内有本土疫情的地区/七天以内-第2张图片

〖叁〗 、0月14日,记者在巫山古城码头看到 ,码头的工作人员正严格的进行出入管理,对每位乘船的旅客做到测温 、亮码、戴口罩,并查验48小时核酸检测证明。

7天内有本土疫情的地区/七天以内-第3张图片

〖肆〗、你只有身体健康就行了 ,官方不需要什么证明了,主要是看你所在的社区有没有什么特殊要求,例如你出门要出入证 ,你坐车要社区的健康证明,如果是自驾车,现在不限制了。

如何查桂林市资源县的疫情情况

微信小程序搜索【国务院客户端】→点击“疫情风险查询”→点击“查看全国中高风险疫情地区 ”即可查询;支付宝搜索【全国风险等级】即可查询 。

基础设施与民生交通:2020年才通高速(资兴高速) ,此前主要依赖国道G241,部分偏远村屯仍存在通行困难 。教育医疗:县城有1所普通高中,医疗以县人民医院(二甲)为核心 ,乡村设施相对薄弱 ,优质资源向桂林市区集中。

不严重。截止12月6日0-24时,桂林市新增本土无症状感染者26例,其中临桂区7例 、秀峰区1例、平乐县10例、全州县5例 、资源县3例 。桂林北站(GuilinbeiRailwayStation) ,位于中国广西桂林市,是隶属中国铁路南宁局集团有限公司的一等站;是贵广线、衡柳线上高铁十字枢纽,是桂林铁路枢纽的主客站之一。

电话查询 拨打12333:在资源县 ,您可以直接拨打全国统一的劳动保障综合服务电话“12333”。该热线提供24小时不间断的服务,包括社保政策询问、个人信息查询等 。按照语音提示操作:接通电话后,根据语音提示选取相应的服务选项 ,通常会有专门的社保查询入口。

海口落地防疫政策

〖壹〗 、所有省外来(返)海口人员凭48小时内1次核酸阴性证明登机(船、车),登机(船、车)前要扫码并如实填写“入琼码”。对7天内有相关城市(地区)旅居史人员分两类管理,具体城市(地区)名单和管理措施详见下表 。

〖贰〗 、具体措施如下:所有省外来(返)海口人员凭48小时内1次核酸阴性证明登机(船、车) ,登机(船、车)前要扫码并如实填写“入琼码 ”。悄滑举高风险区 、低风险区及7天内有本土疫情的地级市旅居史入琼人员按省指挥部有关政策执行,具体登录官方发布的网站查询。

〖叁〗 、各市县无中高风险地区旅居史人员,凭48小时内1次核酸检测阴性证明从海口机场、港口、码头 、火车站离岛 。推荐:海口出岛政策 进海口 2022年9月22日起 ,对所有入(返)琼人员 ,登机(船)前查验48小时核酸阴性证明,继续实施落地后在入琼关口开展1次核酸检测,即采即走。

〖肆〗、海口市指挥部决定即日起对省外来(返)海口人员进行“落地检 ”和分类管理 ,具体措施如下:所有省外来(返)海口人员凭48小时内1次核酸检测阴性证明登机(船、车),登机(船 、车)前要扫码并如实填写“入琼码”。

来渝返渝人员注意!涉及这些重点地区!实施“7天集中隔离 ”!

近7日内有本土疫情的地区(省、自治区以地市级为单位,直辖市以区为单位)来渝返渝人员:实施“3天2检” 。

中、高风险地区来渝返渝人员:实行“7天集中隔离+7天居家隔离” ,没有居家隔离条件的实行集中隔离,在第14天各做1次核酸检测 。

《国内重点地区来渝返渝人员健康管理措施(2022年第四版)》(渝肺炎组疫发〔2022〕115号)对7日内有高风险区旅居史的来渝返渝人员,实行“7天居家隔离 ”(以离开高风险区之日计) ,期间赋码管理 、不得外出。在居家隔离第7天各开展1次核酸检测(以采样时间为准,下同)。

《国内重点地区来渝返渝人员健康管理措施(2022年第三版)(修订版)》(渝肺炎组疫发〔2022〕38号)有高风险区7天旅居史的来渝返渝人员,实行“7天集中隔离”(以离开高风险区之日计) ,第7天各做1次核酸检测(以采样时间为准,下同) 。

国内来渝返渝人员健康管理措施:《国内重点地区来渝返渝人员健康管理措施(2022年第三版)(修订版)》(渝肺炎组疫发〔2022〕38号)有高风险区7天旅居史的来渝返渝人员,实行“7天集中隔离”(以离开高风险区之日计) ,第7天各做1次核酸检测(以采样时间为准 ,下同)。

《国内重点地区来渝返渝人员健康管理措施(2022年第三版) (修订版)》(渝肺炎组疫发(2022)38号)有高风险区7天旅居史的来渝返渝人员,实行“7天集中隔离 ”(以离开高风险区之日计),第7天各做1次核酸检测(以采样时间为准 ,下同)。

南宁防疫政策

〖壹〗、国家防疫新二十条规定: 5个“调整” 密切接触者 “7天集中隔离+3天居家尺戚搭健康监仔铅测”管理措施调整为“5天集中隔离+3天居家隔离 ” 高风险区外溢人员 “7天集中隔离”调整为“7天居家隔离” 入境人员 “7天集中隔离+3天居家健康监测 ”调整为“5天集中隔离+3天居家隔离 ” 注:以上人员隔离期间赋码管理、不得外出 。

〖贰〗 、●入境人员防控政策 (一)第一入境地在南宁市的防控政策 7天集中隔离医学观察(第7天各开展一次核酸检测)+3天居家健康监测(第3天开展一次核酸检测)。实行闭环式管理。(二)外省或异地入境解除隔离医学观察人员返邕来邕防控要求 建议报备目的地社区(村屯) 。

〖叁〗、区外所有地区及区内有本土疫情的地区来(返)邕人员 须持48小时 核酸检测 阴性证明入邕。 疫情防控政策动态变化,来(返)邕人员请务必提前联系目的地所属社区(村、屯),了解南宁市疫情防控政策 ,并根据风险等级按照国家及自治区疫情防控要求接受健康管理服务。

相关推荐

  • 小店区疫情高风险地区/太原市小店区疫情风险等级

    小店区疫情高风险地区/太原市小店区疫情风险等级

    太原新增高风险区7个!新增高风险区迎泽区(6个):解放南路6号中财大厦2单元,水西门南二巷9号院3号楼2单元,马庄丽都绿城7号楼2单元,体育西路16号新华汽配厂宿舍3号楼,兴隆街12号楼1单元,新建南路怡和优盘2单元。尖草坪区(2个):恒山路诚和家园1单元,恒山路太钢〖Fourteen〗、宿舍内太北五厂宿舍11号楼3单元。要了解送快递的地区风险等级。这是...

  • 瑞士疫情分布地区/瑞士的最新疫情

    瑞士疫情分布地区/瑞士的最新疫情

    欧洲多国一览:五大联赛仅剩德甲未停摆,欧陆20国联赛因疫情中断〖壹〗、奥地利:联赛停摆。奥地利政府为防控疫情,要求足球联赛暂停赛事。保加利亚:联赛停摆。保加利亚为防止疫情扩散,暂停足球联赛活动。捷克:联赛停摆。捷克采取措施应对疫情,足球联赛停摆是其中之一。丹麦:联赛停摆。丹麦为保障公众健康,暂停足球联赛。波兰:联赛停摆。波兰政府为防控疫情,要求足球联赛停摆...

  • 疫情严重地区高铁停运怎么办/疫情严重高铁还正常运行吗

    疫情严重地区高铁停运怎么办/疫情严重高铁还正常运行吗

    现在想从大连回通辽,高铁停运,怎么回?〖壹〗、一般带好身份证,然后有健康证,比较好带着,没有健康证的,在进入那个通辽之前,扫码填写健康登记表,然后有那种二维码出来的。下车以后按照工作人员的提示填写登记表也可以。〖贰〗、从铁路《路路通》上查看,大连到通辽的高铁列车,近来是停运状态。〖叁〗、大连到通辽没有高铁,只有三趟普通快速列车。分别是K745K7527和K...

  • 近期疫情较严重的地区(近期疫情较严重的地区是哪里)

    近期疫情较严重的地区(近期疫情较严重的地区是哪里)

    中国各地疫情哪里最严重江苏省是近来全国疫情最为严重的省份之一。根据最新的中高风险区域名单,江苏省拥有2个高风险地区和50个中风险地区。8月1日,江苏新增40例本土确诊病例,其中11例为轻型,29例为普通型。同时,新增2例本土无症状感染者,以及3例境外输入确诊病例。湖北省、黑龙江省、江苏省、山东省、河南省。根据全国疫情防控中心显示,湖北省是最严重的,其次就数...

  • 【途经国内疫情中风险地区,途径国内中风险地区】

    【途经国内疫情中风险地区,途径国内中风险地区】

    高铁途经中风险地区要隔离吗〖壹〗、一般来说只有来自或14天之内途经过中、高风险地区的人员,在到达目的地之后才需要进行隔离。而如果只是路过中、高风险地区,但是并没有停留或上下车的话,那么后台通信大数据一般也不会将其记录为途径或到访,此时一般是不会有太大风险的,所以是不需要进行隔离的,具体还需要根据当地的防疫政策来决定。〖贰〗、火车途径中、高风险地区时间较短,...

  • 7月疫情地区有哪些省份/7月份疫情严重地区有哪些

    7月疫情地区有哪些省份/7月份疫情严重地区有哪些

    基肯孔雅热疫情分布〖壹〗、截至2025年10月官方通报,基孔肯雅热在广东省内呈现多点扩散态势,佛山、广州、深圳及潮州等地持续出现新增病例。〖贰〗、具体分布如下:美洲:在美洲地区,基孔肯雅热疫情时有发生。由于该地区的热带和亚热带气候,以及人口流动和世界贸易等因素,疫情的传播风险较高。亚洲:亚洲地区也是基孔肯雅热疫情的重要流行区域。特别是在中国的广东、云南、海...

  • 非地区性疫情防控措施(非疫情地区是什么意思)

    非地区性疫情防控措施(非疫情地区是什么意思)

    有关疫情防控的措施与须知〖壹〗、个人防护措施佩戴口罩:就医、拥挤场所、乘电梯、乘坐公共交通工具及进入人员密集公共场所时,需佩戴一次性医用外科口罩或医用防护口罩,选取适合自身型号的正规产品。手部卫生:勤洗手,使用肥皂液或洗手液,通过保持手部清洁降低感染风险。〖贰〗、科学佩戴口罩是预防呼吸道传染病最有效的措施之一。尤其是前去公共场所、密闭空间,乘坐公共交通工具...

  • 哪里的地区疫情严重了/哪里的地区疫情严重了最新消息

    哪里的地区疫情严重了/哪里的地区疫情严重了最新消息

    新冠哪个城市最严重大邱疫情及医疗资源短缺情况疫情严重程度:大邱是韩国第四大城市,也是疫情最为严重的地区。2月中旬以来,韩国新冠肺炎确诊病例骤增,大邱和附近的庆尚北道新冠病毒危机达到顶峰。截至3月4日,大邱共有大量确诊病例,且住院接受治疗的患者比例较低,病床数量严重短缺。新冠哪个城市最严重,这取决于不同的时间和地区。在中国:武汉:作为新冠疫情的发源地,武汉在...

  • 【广西地区肺炎疫情新进展,广西肺炎疫情实时动态分布图】

    【广西地区肺炎疫情新进展,广西肺炎疫情实时动态分布图】

    鹿运资讯:广西取消8个边境县(市、区)抵边村屯常态化核酸筛查政策发布情况:广西壮族自治区卫生健康委员会副主任李勇强在新闻发布会上介绍了广西进一步优化落实新冠肺炎疫情防控措施的有关情况,其中就包括取消8个边境县(市、区)抵边(沿海)村屯常态化核酸筛查。11月30日广西疫情最新消息(11月30日广西疫情最新消息视频)截至11月30日24时新型冠状病毒肺炎疫情...

  • 7天内有本土疫情的地区/七天以内

    7天内有本土疫情的地区/七天以内

    现在出入巫山最新规定〖壹〗、重庆巫山到江北区可以正常进出。返巫山时需提供48小时内核酸检测阴性证明,查验健康码、行程码、扫“入渝码”、在交通口岸就地或者就近开展1次核酸检测、填报“社区报告二维码”,向单位或村(社区)报备,并按要求做好相应健康管理措...

返回顶部